New UI features like no-code REST support, linear gauges and new UML diagrams are just some of the updates awaiting your applications in the latest Rollbase release.
We have lots of new updates to share with you on the UI side in our just-announced Progress Rollbase V4.5 release. Our previous version had a number of firsts for a low-code application development platform—for example, Rollbase was the first platform to introduce no-code decision services.
Well, barely a few months later, we have raised the bar higher.
Let’s get into some details. For most of these features, team members have written a specific blog and you will find a direct reference to these in each section.
Composite applications using external services in the form of REST calls are now very common. With this new feature Rollbase provides a mechanism for calling a REST service without coding. You can now be up and running in a few minutes. This feature is implemented in the form of a new trigger type at the objects level where the inputs and outputs of the REST service can very simply be mapped to Rollbase fields in a no-code fashion.
Let’s take the example of a travel application, where I have travel destinations objects and I’d like to provide the 5 days weather forecast. I would simply create a trigger that call a weather REST service, map the destination information into the request and map the results to a set of object fields using a point and click user interface.
This feature enables a variety of user scenarios and integration with external services. For example, in an IoT application you can change a temperature setting and propagate it to various sensors very easily. You could also capture sensor data on a regular basis and if a specific threshold is reached, immediately send an email. As you can imagine, since you can use any combination or chain of triggers you can have tremendous functionality with very little effort.
For more please check out Vimal’s blog, Low Code Rest Integration with Rollbase.
In some circumstances you cannot rely on server side triggers to invoke a REST service. For example, an application needs to gather data from various REST services to populate a field based on data the user just entered in the form and before creating or updating a record in Rollbase. Or sometimes, an application needs to render data that is not directly available in Rollbase objects.
Another typical application use case is when you need access transient/ephemeral data, like getting the current price of a stock holding or an exchange rate.
To solve these problems, we have added a client-side API to invoke REST web services. This function is available for Rollbase Application pages and Portal pages. As the actual HTTP Client connection to the REST service is made on a Rollbase server and not directly from a browser client, you do not run into CORS security issues.
To learn more about how this works, please read on over at Siraj’s blog, Client-Side Rest Invocations in Rollbase.
This new API call is demonstrated in the Travel sample Rollbase application. In this application, when users select a destination, they can interactively get the five-day weather forecast using the http://openweathermap.org/ REST service. If you want to check it out please drop me a note—or if you have access to our early access program (eap.rollbase.com), install the application from the marketplace.
We have added support for no-code vertical and horizontal linear gauges. Now with a few clicks you can configure and render gauges like this:

We have also made lots of improvements to the no-code charts and gauges and this should help you build better and nicer dashboards.
Please check out a pair of blog posts from Mayank, New Horizontal and Vertical Linear Gauges in Rollbase and Improvements to Fusion Charts and Gauges in Rollbase, to learn more.
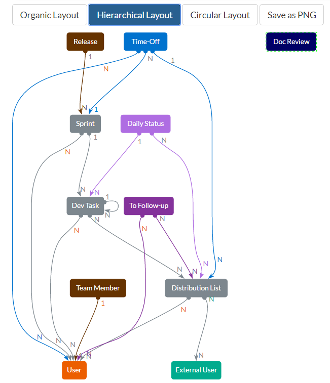
We have substantially improved the UML Diagrams for workflow and application entities with new layout managers and coloring. Here are some examples:


We have a long list of other very useful changes. I won’t list them all here, but you can get an overview of what's new here or check out the full list in our documentation.
We hope you will find this release has a lot to offer. As always, if you want to try new features as well as provide feedback on the next release before it comes out, check out our early access program (eap.rollbase.com). Drop me a note if you do not have an account and I'll be happy to help you get started.
New to Rollbase and want to give it a try? Feel free to sign up for a free trial below and explore all the latest features.
Try Rollbase
Thierry Ciot is a Software Architect on the Corticon Business Rule Management System. Ciot has gained broad experience in the development of products ranging from development tools to production monitoring systems. He is now focusing on bringing Business Rule Management to Javascript and in particular to the serverless world where Corticon will shine. He holds two patents in the memory management space.
Subscribe to get all the news, info and tutorials you need to build better business apps and sites